2018年广东省高职院校自主招生考试报名今日开始啦!
想来茂名看海吗?
想快人一步进入高校吗?
快报名参加2018年茂名职业技术学院自主招生考试吧!

报名注意事项:
请使用高考报名号及密码进行报名,阅读相关报考规定、要求,签订《诚信考试承诺书》。报考我院的考生须在规定时间内选择“高职自主招生(高中)(网测)”招考类别即“学考”+“网测”(面向普通高中毕业生考生)的招生方式),网上自动进行资格验证合格后,进入缴费页面缴纳“网测”测试费,缴费成功后预约网测时间。按照预约时间选择最多2个专业大类职业适应性测试视频进行网上观看及测试。同一个视频最多可进行2次观看及测试,测试系统保留考生最好成绩。完成“网测”后,填写我院院校代码(13712)和招生专业代码,可填报1至2个专业志愿。)

我院自主招生对象为应、往届普通高中毕业生,应符合以下条件:
1、符合广东省2018年普通高等学校统一招生考试报名资格;
2、报考普通类专业的高中毕业生,普通高中学业水平考试文科类考生物理、化学、生物三门学科;理科类考生政治、历史、地理三门学科均须获得等级成绩,且有一门学科成绩达到C级及以上等级。
我院2018年自主招生专业及计划如下:
看看我们为您整理的报考流程图
一切就都清晰啦!
录取规则
1.我校根据报考考生的专业志愿及成绩情况划定各专业最低录取分数线。原则上,拟录取考生的文化素质总成绩不得低于文化素质测试满分值的40%,拟录取考生的职业技能考核总成绩不得低于职业技能测试满分值的40%。
2.我校采用“专业志愿优先”原则根据考生总分从高分到低分依次录取,在录取最低分数线上录满计划为止。按职业技能考核成绩从高分到低分择优录取,无体检结果或体检不合格者不能被录取。在第一专业志愿录取额满的情况下,按考生第二专业志愿录取,依次类推,根据考生专业填报顺序,录满计划为止。考生总分及职业技能考核分数都相同时,依次按文化素质考核(学考)单科顺序及分数从高到低排序,单科成绩的排序顺序为:电子商务专业、会计专业为:语文、数学、英语;建筑工程管理专业、电气自动化技术专业、软件技术专业为:语文、数学、英语。经学校招生领导小组审核后确定拟录取的考生名单,在我校自主招生网站公示,公示期3天。
3.报考我校自主招生并被录取的考生,可同时参加高考,参加本科院校录取,但不能参加高职高专层次的录取,也不得参加以普通高中学业水平成绩为录取依据等高职分类考试招生录取。填报本科院校志愿并被本科院校录取的考生,取消我校自主招生录取资格,不得转回我校,也不得参加其他高职高专层次的录取。报考我校自主招生未被录取的考生,不影响参加其他类型的招生考试录取。
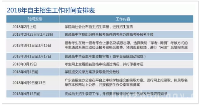
招生工作时间安排表

新生注册与复查
1.经我校自主招生所录取的考生,须在规定时间内办理缴交学费注册(缴费注册时间另行通知),逾期未注册者,取消入学资格。
2、新生入学后,学校在三个月对新生进行资格复查,对在报名和考试过程中有弄虚作假或其他违纪违规行为者,将按规定取消入学资格。并将其档案退回考生所在学校。